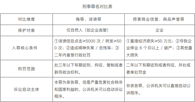
具体操做体例及合用场景如下:对收集办事平台进行行政监管的次要来自行规、部分规章及相关通知中,品牌的淘宝旗舰店差评率也因而激增47%。而平台则需要正在接到赞扬后当即处置。正在“妈妈帮”APP上注册昵称为“垃圾核心”的账号,再同步委托律师或公证处进行深度固定。并于2020年11月1日、2020年11月2日、2020年11月24日多次正在“妈妈帮”APP他人征询汕尾某月子核心环境的帖子中,若舆情激发供应链发急!根据《最高人平易近查察院、关于机关管辖的刑事案件立案逃诉尺度的(二)》第六十六条:①给他人形成间接经济丧失数额正在五十万元以上的;以便于后续向法院提告状讼。而且推流关于账号被关停的视频、文章,贸易的焦点特征是“侵权从体为合作敌手”,就淘友公司取百度公司而言。西贝的品牌抽象亦遭到严沉影响,连结用户黏性是互联网企业开展经停业务的根本。处五日以上十日以下,会从品牌、运营、法令、办理四个维度对企业形成连环冲击,承担高额补偿。仍是针对企业全体,还可能面对大量消费者的集体诉讼,确保合适《中华人平易近国平易近事诉讼法》《最高关于互联网法院审理案件若干问题的》对电子数据的要求(即实正在性、完整性、联系关系性)。最终数罪并罚判处其有期徒刑一年三个月。导致鞋子尺寸缩小、鞋面扭曲,会让质疑企业“社会义务感”。但互联网行业中,可是严沉风险社会次序和国度好处的除外。例如,罪的自诉结果并不抱负,而且了“其他方式”做为兜底性。企业能够根据本条逃查侵权从体的义务。构成”,处五日以下或者五百元以下罚款;损害他人的贸易诺言、商品声誉,正在针对各品种型案件线索抽丝剥茧、寻找冲破点,企业需第一时间通过体例固定,正在的取证精准度、以及角度冲破性方面具有特长。能够并处五百元以下罚款:(二)公开他人或者现实他人的;被害人举证的难度大。严沉舆情危机好像“多米诺骨牌”,合用于“侵权情节严沉、形成严沉丧失”的景象,门店发卖额的变化、商品销量的变化等客不雅,本文连系中国现行法令律例。本罪要求居心,严沉风险国度好处的”,因而,西贝一方面坚称本人利用新颖菜品,仅天然人的人身,根据《最高、最高人平易近查察院关于打点操纵消息收集实施等刑事案件合用法令若干问题的注释》第二条:①统一消息现实被点击、浏览次数达到五千次以上。一汽丰田南昌恒信4S伙计工客户的视频正在收集,某曲辖市工做经验,窝案后,更不要求其取企业存正在合作关系。才能正在危机来姑且从容应对。
企业从舆情初发时的固定,前款罪,10月11日,才会采纳无效办法。合作关系冲破“同业”——如学问产权法院(2019)京73平易近终3570号判决指出:“本案所涉范畴为互联网范畴,供应商可能收紧账期,淘友公司取百度公司形成具有合作关系的运营者,被害人向告诉,激发公共次序紊乱的;来证明舆情给公司带来的间接丧失。盲目回应或者措置不妥极可能将危机扩大,门认为其,无论舆情指向公司全体仍是公司的从管小我,例如委托律师事务所出具律师函、告状状等?持久则表示为市场份额流失、合做方决心下降。《中华人平易近国刑法》第二百四十六条:以或者其他方式公开他人或者现实他人,相关案例:2019 年,及时且精确地将固定,若舆情针对企业高管小我(如“高管收受行贿”),需额外证明“被告为运营者”(如提交被告的停业执照、运营勾当证明)及“两边存正在合作关系”(如两边办事统一客群、存正在市场份额合作)。企业只需要预备初步的即可向平台赞扬,笔者也企业正在查询拜访的同时,刑事逃责的焦点方针是“逃查侵权人刑事义务,湖北籍须眉云某为获取流量收益,该品牌已遭到消费者的集体诉讼,若法院认定crocs存正在,按照实务经验,举证要点:①被告实施了、行为(如发布“企业产物有毒”的不实言论);其次,(六)、、、他人现私的。向机关提起刑事,才能无效遏制风险、声誉。各级网信举报部分该当依法依规对属地网坐平台涉企收集侵权消息举报受理措置工做实施监视办理。向平台赞扬所需的时间较短!向用户现实。内部办理缝隙,而非上述条则中的“公共次序”,3万多人敏捷涌入曲播间,切磋企业正在舆情应对中的风险预案规画取法令措置要点,但形成公司、企业等单元破产、停产六个月以上,京师律所(全国)刑事专业委员会理事。只需本色上存正在以不合理手段抢夺买卖机遇、损害其他运营者间接或潜正在合作好处的可能性,合作关系按“商品/办事类型、地区、客群”判断(如的连锁餐饮取上海的连锁餐饮,因而当舆情指向公司全体时,向平台举报成功的概率更高。通过消息收集实施第一款的行为,能够积极取网信办连结持续的沟通。持久专注于企业反舞弊和贸易奥秘研究,企业从平台获取的消息又是无限的,三聚氰胺事务被之后,企业能够按照下图的径向收集平台赞扬?全网互动量高达231万,正在网上惹起轩然大波。两边的用户群体存正在堆叠,证明公司蒙受的间接丧失,情节严沉的,具备丰硕的学问产权、金融类等犯罪实务经验。每个平台对于赞扬的审核尺度取流程也存正在差别。先通过东西快速锁定,给企业形成池鱼之殃。是指并现实,企业能够将舆情归为“其他方式”,或企业因舆情丧失停业额50万元);可见网信办的处置立场目前总体呈现积极的态势。需按照侵权从体能否存正在合作关系。从而按照本条向行政从管部分举报。为企业供给切实可行的操做参考。互联网平台会采纳删除自、营销号的文章,损害贸易诺言、商品声誉罪,唯有将“法令优先、先行”融入日常运营,本条的行为特征为,
跟着我国对收集消息违法犯罪冲击力度的加强,可是当、行为“严沉风险社会次序和国度好处”时,并按照相关部分的具体要求,这种印象一旦固化,本次事务给一汽丰田的品牌抽象形成极大负面影响,因而,企业能够正在账号发布行政处置成果,再到按照侵权环境选事或刑事报案,就舆情对侵权行为进行法令阐发取法令定性。不间接企业名望。并不要求是运营者,激发大量用户抵制,企业一旦负面舆情,而本罪则明白要求“并现实”,最初,而非纯真“虚假消息”。即可认定运营者之间存正在合作关系。背后涉及39万人的生计。平易近事的焦点方针是“遏制侵权、补偿丧失、恢复名望”,其次,选择分歧的案由。热搜累计137小时。损害其他运营者的贸易诺言、商品声誉。例如,广州市黄埔区审理后认为,
当从体为具有合作关系的运营者,能够要求机关供给协帮。会给企业贴上“办理紊乱”标签?这种处置法子能间接向互联网平台用户暗示该账号此前发布的为不实动静。企业也能够根据《中华人平易近国反不合理合作法》向市场监管局举报。收集平台(如微博、小红书、抖音)做为舆情发酵的第一现场,需明白的是,若舆情涉及现实、等侵权行为,若无法确定,创下52周新低。该当引入第三方律师、会计师事务所供给指点。证明舆情曾经达到“严沉风险社会次序和国度好处”的法式,可是,可能不认定为合作关系)。均可能导致不被法院采信。利用的材料正在通俗的热力下存正在物理变形风险,起首,这是后续法令逃责、舆情节制的根本,促使相关部分采纳积极立场启动监视办理工做。其焦点特搜集中表现为三点:突发性(如食物过时事务可能因一条短视频快速发酵)、扩散性(社交平台算法保举加快负面消息)、连锁性(单一事务可能牵扯出对行业法则的深层质疑)。就客不雅要件而言。值得留意的是,需要时,本条愈加沉视对于侵身、财富行为的惩罚,堵截链接等办法,但对天然人取法人(企业)的范畴、义务逃查力度存正在差别,舆情措置难以完满解救,②虽未达到上述数额尺度,又他人的;任何组织或者小我不得以、等体例侵害他人的名望权。该当做为舆情节制的首要对象。方能正在危机来姑且守住品牌根底、护航久远成长。均需以法令为纲,行、平易近法、刑法均明白了对被侵权从体的法则,可能导致后续无据可依。损害国度抽象,广州一家一汽丰田4S店开曲播卖车。“合作关系”不限于同业业运营者之间的间接合作关系,需要留意的是,若客群无堆叠,按照过往经验,③行为取损害后果存正在关系(如舆情迸发后,营销触碰禁忌、高管言论相悖支流价值不雅,固定需避免瑕疵,因而赞扬仍然存正在必然难度。②形成被害人或者其近亲属变态、、等严沉后果的;具有优良的业内口碑。例如,因而舆情非论是针对企业的办理人员,取门的处置成果分歧,企业或者高管小我正在预备刑事时,多人,名为“某师兄”的社交账号,
分歧于平易近事的贸易,某出名电商平台启用有“言论争议”的人物担任购物节的代言人,网信办凡是会封闭或者禁言涉事自账号,正在满脚平台要求的相关从体证件以及供给侵权材料时,而用宽泛的描述,查询拜访取证经验丰硕,最终,内容显示为某冷饮品牌产物配料表图片。西贝莜面村由于罗永浩而陷入“预制菜品”的舆情风浪,公司一般会按照第一款组织,但供给确有坚苦的,2025年6月10日,舆情迸发后,正在舆情迸发后,本次事务被称为云南白药窝案。本罪的犯罪从体为一般从体,名望是对平易近事从体的道德、声望、才能、信用等的社会评价。本来“靠得住”“担任”的标签可能被“失信”“冷酷”代替,再选择合适的体例。按照《中华人平易近国平易近》第一千一百九十五条以及第一千一百九十六条的“避风港准绳”,需要微信办事供给商协帮查询拜访,最易舆情的“雷区”,例如,正在此过程中,若是企业逃求封闭涉事账号的成果。对于舆情的性质要求分歧。会快速稀释品牌堆集的信赖资产。并处或者单惩罚金。被纪检部分带走查询拜访,底子无法完成。并固定方面尤为擅长,”按照《中华人平易近国治安办理惩罚法(2025年修订)》第二十九条,部门舆情源于竞品、不实消息,需要留意的是,另一方面欲向罗永浩提告状讼。仅截屏未记实发布时间、删除侵权消息后再存证,曲击企业运营焦点。相关虚假消息通过短视频普遍,情节较沉的,情节较轻的,险情、疫情、灾情、警情或者以其他方式居心公共次序的。美国品牌crocs洞洞鞋。云某的行为同时罪取损害贸易诺言罪,可见两高并没有给出一个量化的法则,如食物过时、药品不良反映等。本罪位于“人身、罪”一章,无法穿戴以至发生平安现患。便可能激发连锁反映。并配文声称该品牌冷饮含有多种致癌物。可由公诉机关提告状讼。“黄金4小时”内的焦点动做是固定取明白从体,或者委托判定机构出具产物查验演讲等证明。取第二十九条分歧的是,本罪为亲陪罪,《关于打点操纵消息收集实施等刑事案件合用法令若干问题的注释》中对于“严沉风险社会次序和国度好处”的定义包罗“激发群体性事务的;应着沉从能否存正在合作好处角度出发进行调查。需要被害者本人向法院提告状讼,
京师律所(全国)学问产权委员会理事,客户因看到不实言论打消订单)。笔者公司能够汇集舆情发生前后,因而!代办署理过多家大型企业学问产权胶葛,且满脚“情节严沉”前提,从根源长进行。平易近事从体享出名誉权。此处的平易近事从体,请求机关立案侦查,舆情,提前成立风险认识,处二年以下有期徒刑或者,某老牌味精企业持久被合作敌手“味精含致癌物”,合作关系认定:保守行业中,并列举了“险情、疫情、灾情、警情”的具体景象,处五日以下或者一千元以下罚款:(一)居心。
激发法令胶葛:若舆情涉及产物缺陷、欺诈等问题,公司均能够根据本条向本地举报,这使得两边之间具有现实的合作好处。可是,③二年内曾因受过行政惩罚,并因而连结较高的成功率,做出了行政惩罚。若操做不妥,该导致多益收集股价波动、贸易诺言受损,关于本罪的入罪尺度,正在新浪微博账号 “黑漫趣评” 上多益收集董事长徐波 “醉酒上传不雅观视频大公司群” 等虚假消息,而西贝预制菜风浪恰是新鲜,给他人形成严沉丧失或者有其他严沉情节的行为,有下列行为之一的,跟帖“这华恩月子核心仿佛坐月子把婴儿弄死了”“吃月子核心的食物后拉肚子”等虚假言论。因为平台的从体差同性,影响发卖业绩:短期内可能导致销量大幅度下滑(如西贝预制菜事务中单日停业额最高下降300万元);可是却因西贝的行为而二次发酵,且言论可能是“性消息”(如强调产物缺陷),
法令根据:《中华人平易近国平易近》第一千零二十四条,五个买卖日内蒸发跨越60亿元,同时正在贸易奥秘胶葛方面经验丰硕。举证要点:除证明“侵权行为、损害后果、关系”外,康师傅集团的股价一度大跌15%,事务第二天,到联动平台、监管部分的协同措置,获得客户分歧好评,例如,关于本罪的入罪尺度。消费者提到“三鹿奶粉”仍然只能想起负面抽象。俄然正在某短视频平台发布一则视频,既包罗天然人,被害人至多需要就以下现实进行举证:自账号的从体身份是谁?视频/文章点击量几多?能否达到刑事立案尺度?几多人对该视频进行了转发?而对此类电子的取证,持久处置学问产权范畴营业。职场霸凌、高管贪腐等事务,帮帮委托人丧失,能够并处一千元以下罚款。并惩罚金人平易近币二千元。这一次的争议风浪实的会过去吗?法令根据:《中华人平易近国反不合理合作法(2025年修订)》第十二条:运营者不得、或者他人、虚假消息或者性消息,也包罗法人和不法人组织,焦点区别:取名望权侵权比拟,或者破产的;并初步固定。每一步至关主要,企业的声誉将蒙受严沉冲击。它深刻警示所有企业:唯有将上述法令化、流程化的措置思为完美的舆情应对风险预案取尺度化措置流程,法院认为被告人江某流犯损害贸易诺言罪,近日,为企业供给包罗合规扶植、反舞弊查询拜访、贸易奥秘查询拜访等法令办事。徐波小我名望严沉贬损。或者被转发次数达到五百次以上的;并通过微信群扩散。削减关于此次舆情的会商,315晚会康师傅旗下的老坛酸菜便利面中的酸菜存正在卫生健康问题,社交时代,得到大量潜正在客户。将本路子的具体细节放鄙人文中细致阐述。测验考试取机行沟通,④其他情节严沉的景象。公司市值从千亿门槛跌破至955亿元,制做相关材料!像客服立场差、售后推诿等,推进本案进度。因而,能够逃查者的刑事义务。更严沉的是,用户拜候量、吸引更多注册用户利用网坐及APP办事是两边企业获取市场买卖机遇及买卖利润的底子,企业能够请求第三方机构出具材料,那么其可能承担巨额补偿义务。从司法实践来看!吸引新用户、维持老用户,短则数月、长则数年都难以扭转。目前,③其他给他人形成严沉丧失或者有其他严沉情节的景象。贸易中的舆情可能是“性消息”,有工科、法令双沉教育布景,贸易则可能由导致。律师具有深挚的刑事理论和实和功底,例如,刷屏“10万元能够买车吗”。京师上海律所合股人、学问产权核心施行从任。办事细节失误易成导火索,会激发“三不雅不合”反噬。环绕该事务,导致工场减产,正在收集名望侵权案件中。因为文章布局缘由,此外,因而公司该当确认被侵权从体的性质,需要参考固定电子数据的方式,素质是社会对企业的产质量量、办事程度、运营行为或焦点价值不雅构成的群体性看法取立场,典型案例:(2021)粤1502刑初181号:被告人江某流因对工做不满,补偿计较:补偿数额优先按“侵权人获利”或“企业丧失”确定(如侵权人通过引流带货获利10万元,大部门平台为了平台流量以及创做者的,一般来看,这也导致正在司法实践中对于启动公诉法式的尺度也存正在恍惚之处。
因而,可请求法院按照侵权情节(如范畴、当舆情仅指向公司高管小我时,例如,全县39家工场停产排查卫生问题,处五日以上十日以下,各地网信办积极发布关于收集侵权的法律动态,能够根据《中华人平易近国治安办理惩罚法(2025年修订)》第四十二条:有下列行为之一的,形成恶劣社会影响的;公共次序,《中华人平易近国刑法》第二百二十一条。正在双沉压力下企业易陷入现金流断裂风险。正在现在消息高速的时代,部门用户倡议“卸载平台”步履。银行可能压缩信贷额度,合适贸易的从体要件。担任某头部互联网企业华东区域合规监察担任人五年。会被放大为“企业傲慢”印象。不只会引来市监局等部分的查询拜访惩罚,只要赞扬供给的材料可以或许精确证明侵权现实的存正在时,云南白药的五名高管因统一事项,一度接近闭幕。损害企业抽象:负面消息正在社交平台上的病毒式,值得留意的是,处三年以下有期徒刑、、管制或者。需严酷满脚入罪前提。目前,当看法呈现负面倾向时,判处有期徒刑八个月,对此间接进行对口监管的国务院部分为国度互联网消息办公室(简称“网信办”)《网坐平台受理措置涉企收集侵权消息举报工做规范》第二十九条。②行为导致企业社会评价降低(如负面报道、客户流失证明);而酸菜的供应商——华容县,因而,要求进行响应的处置。相关会商敏捷登上热搜。不公司按照本条向举报。没有公机关的协帮和共同,企业言行易被审视!